移动护理信息系统(含护理文书系统)

Mobile Nursing Information System


为了进一步保障患者的医疗护理的安全,提高护士护理工作效率,移动护理系统结合了无线(WIFI、 4G、5G)网络、二维条码识别及 PDA 移动终端的优势,并与HIS系统进行无缝连接,做到了将护士工 作站延伸到病人床旁,实现了病人身份的智能识别、体征数据的现场采集,自动生成体温单、医嘱执 行过程的全程跟踪等功能。 智能移动护理 PDA 主要完成护士工作的业务处理,系统功能涵盖病人信息查询、身份核对、体征信 息采集、药品核对、医嘱查询、医嘱执行、日常评估、查看检查检验报告、备血输血等各工作环节,利 用移动计算、智能识别数据融合技术,实现全条码化移动式处理,帮助护理人员提高工作效率和服 务质量,提高患者满意度。

1、产品功能架构

2、更全的医嘱类型覆盖,可根据不同的病区定义不同的医嘱执行过程

3、智能宣教、闭环解决患者宣教落地

4、支持口服药多种模式发放,患者电子签名,完全无纸化发放药品

5、多项安全检测机制-移动护理严格落地“三查八对”医嘱执行过程,系统自动语音预警

6、护理文书及护理决策-根据规则设置自动推送护理任务,智能引导护理计划,护理体征,护理记录单,护理评估单填写

7、护理工作量,护理执行工作量分析

8、中医护理方案-支持中管局52种方案以及科室常规护理方案

护理管理信息系统

Nursing Management Information System


根据国家优质护理相关制度规定,以《三级综合医院评审标准实施指南》、《三级医院评审标准实施 细则》为参考建立了科学的护理人事管理模型、教育培训模型、绩效考核模型、质量检查模型以及护 士层级管理模型,指导医院护理管理的科学建设。 医沃护理管理系统是基于文书表单引擎、流程引擎,护理人事档案、排班管理、制度管理、护理不良 事件管理、质量检查、满意度调查、敏感指标管理、科研教育管理、绩效管理、病区业务上报,护士长 工作手册等模块的整体解决方案,实现护理管理人员无纸化、移动办公,优化护理管理流程,依托云 上医护APP,让护理人员无论何时何地都能随手处理护理事务,提高护理管理者的工作效率,为改 善医疗护理服务,提高医疗护理质量及医疗护理安全提供有力保障。

1、产品功能架构

2、优质护理分步实施

3、护士妊娠期全生命周期管理,让您提前掌握人力调配的主动权

4、云上医护APP助力护理管理落地-让护理工作随时随地开展

5、真正的护理质量闭环管理-结合移动端实现床旁检查到汇总分析完全信息自动化、遵循pdca模式,循环质控落实解决护理查房问题,移动端质量检查,完全无纸 化、更轻松、更快捷、更透明

移动医师查房信息系统

Mobile Physician Rounds Information System


与HIS系统和医务管理系统深度集成、无缝对接。医生手机就能用,无需平板电脑支撑。对医疗场景 业务的渗透更加深入,为医生提供实时且一致性的线上线下联动的医疗数据。在此基础上,利用“互 联网+”连接医患、医护、医医,作为现有HIS医生工作站的业务延伸。系统有效提高医生的工作效 率、提升工作质量,拉近医患关系、提高了患者满意度。

依托平板电脑和手机APP轻松实现床旁查房、患者信息全盘掌控,辅助医师床旁查房,方便简单、医师床旁手机就能新开医嘱和写病历,搭载讯飞病历语音引擎支持语音输入

医务管理信息系统

Medical Affairs Management Information System


医务管理系统是为了实现现代化医院对医务工作梳理,无纸化、工作流程固化的一套管理系统,是为 了改变传统HIS无法触及医务工作管控、医生队伍培养和管理制度梳理的信息化系统;它为后续移动 医生等新兴医生智能化终端提供了必备的数据基础环境,医务管理是建立在以医疗18项核心制度运 用落地的基础上研发的智能化医务管理系统。

功能涉及到医生档案管理、医生教育培训管理、手术分级制度、各高风险技术操作资质审批、质量控 制、医生考核等;HIS等业务系统可以调取医师的处方权限数据,在HIS系统中对一些如处方药品的授 权操作、手术麻醉授权操作等进行业务联动处理。

1.助力十八项医疗核心制度,规范医务人员行为管理,流程管理

2.医生技术档案管理,360视角管控,可导出多种格式技术档案文件(工作量统计、手术参与量、门诊工作量、住院患者量、麻醉工作量)、医师资格证及执业证、医师职称、社会兼职、学习经历、本院工作轨迹、个人学分、科研成果、医德医风行风档案、医疗投诉纠纷、活动经历、政治面貌

3.全闭环危急值管理-涵盖多环节闭环流程,保障患者安全与医疗质量。危急值时效性监测

4.医疗授权准入管理-从根源管控医生处方权、手术分级权、麻醉权,抗菌药物、抗肿瘤药物、新技术新项目、放射资质管理、限制级非限制级医疗技术管理。

5.放射资质管理、放射设备管理、放射人员档案管理

6.急会诊、科间会诊,全院大会诊,医生外出会诊,院外专家来院会诊,会诊投诉、MDT会诊管理,MDT团队管理等会诊管控

7.急会诊、科间会诊,全院大会诊,医生外出会诊,院外专家来院会诊,会诊投诉、MDT会诊管理,MDT团队管理等会诊管控

8.运营数据管理、开放床位合理区间、患者关键指标、平均住院日分析、手术质量分析、出院患者管理、医疗工作报表(门诊患者统计、住院患者统计、住院部月数据)

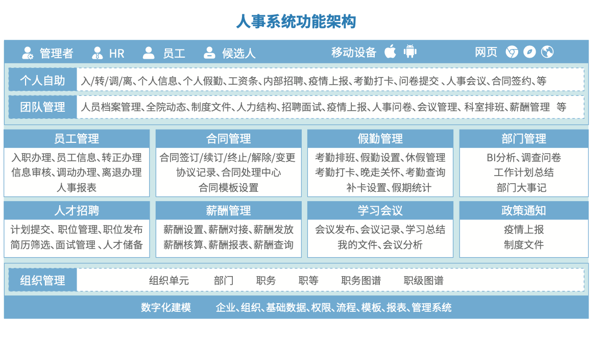
医院人事管理信息系统

Hospital Personnel Management Information System


医沃人事管理系统是医院的一体化人力资源管理解决方案。通过人才规划、人员档案信息、劳动关 系管理、考勤管理、绩效管理、薪酬福利管理等核心模块实现医院人力资源的高度集中化管理,并为 医院内部员工的职称评定、内部晋升、绩效分配等工作提供全面数据支撑。 系统具有强大的外部数 据集成能力。支持从 HIS 等第三方系统数据库,以获取薪资、绩效考核等核算所需的原始数据。 系统提供了丰富的数据接口,可支持对接第三方软件:如 OA 系统、HRP 系统、财务系统等。 系统与 PC 端同步提供了云上医护APP 。

1、人事信息系统功能架构

2、移动端配套,员工随时随地与人事互动,高效智能管控

3、智慧招聘,先人一步,可直接发微信朋友圈或医院官网

4、一站式解决合同痛点,实现电子合同,无纸化环保节约

5、领导桌面、BI分析、报表管理,挖掘数据价值

医院oa办公管理信息系统

Hospital OA Information System


医沃 OA 办公系统是专为医疗行业打造的办公自动化系统。为医院提供全方位的办公自动化解决 方案,涵盖门户管理、人员管理、排班考勤、流程管理、目标管理、合同管理、知识库管理、行政事务处 理、基础数据维护、数据抽取与接口管理、报表配置、云打印服务以及系统参数设置等多个功能模 块。系统具备高度的个性化配置能力、便捷的操作流程以及全面的数据管理与安全管控机制,致力 于提升医院办公效率、优化管理流程并保障信息安全;其技术优势体现在安全性高,采用多种加密 及身份认证技术,数据存储可靠。

1、医沃 OA 系统,专为医疗行业量身 定制,集众多先进功能于一体,是 实现医院办公自动化、提升管理效 能的得力助手。

2、医沃 OA 系统,专为医疗行业量身 定制,集众多先进功能于一体,是 实现医院办公自动化、提升管理效 能的得力助手。

医沃医护教培信息系统

EVOL Medical Staff Training and Education Information System


移动医护教培系统是一款全线上服务于院内医护培训的应用软件;教培系统中包含海量题库,支持 医护人员在线学、智能抽题在线考。系统提供丰富报表统计,让管理者便捷查阅医护人员的教育培 训成果。 医护教培系统支持医护内部培训学习、理论考试、操作考核、视频学习、习题练习、学分统计等全流 程闭环管理。无纸化线上处理医护教培业务,极大的缓解了职能部门的教培工作压力,提升医院对 医护工作者教育培训管理的效率,助力医院打造成熟的人才团队。

医疗不良事件上报系统

Medical Adverse Event Reporting System


医沃不良事件上报系统助力于医院实现医疗质量控制、患者安全关注,让医疗安全不良事件管 理覆盖全院并实现精细化过程管控。 系统对医疗事件、药品事件、护理事件、输血事件等十四类不良事件进行了全覆盖,并结合PDCA闭 环理念,对内容填报、流转审批、发生原因分析定位、事件跟踪持续改进等节点实现全过程管理。 医院通过不良事件报告系统,可以提高医疗质量相关事件信息收集的效率和质量,并及时的统计分 析,管理部门可以快速整体掌控信息,为医院等级评审以及JCI认证提供有力保障,为进一步改进医疗 质量(PDCA)提供详尽的数据支持。规范与完善质量检查流程,改变传统的纸质上报和数据离散的弊 端,实现不良事件管理的持续改进。

1.上报表单库灵活可视化自定义填写内容,专为医院研发的表单设计器,支持数据自动提取HIS等临床系统,让填 写更简单

2.系统提供多种多样不良事件数据报表,支持按国家平台专用报表格式导出,可以用作全院不良事件分析学习使用

医沃医护智慧屏信息系统

EVOL Healthcare Smart Display Information System


医护智慧屏是一款应用于电视机端的展示类产品,它应用于护士站、护理部办公室、医生办公室、医务 部办公室、院长办公室等场所;系统覆盖了医院大多数管理展示类场景,支持图表数据展示、支持视频 播放展示、后台通过信息发布的模式,内容完全自定义,支持第三方系统对接:如HIS、LIS、护管、医管 等系统数据对接,自动采集业务数据,展示在电视屏上,助力临床工作高效开展和管理决策数据支撑。 系统部署简单,业务数据采用自动抓取的方式,极大的方便了医护人员的工作。也让管理者可以快速 一览全貌、把控科室及医院的核心业务数据指标。 以往传统需要小白板、人为誊抄数据,费时易出错。医沃医护智慧屏助力医护人员提质提效开展工作。

多种内置素材搭配